TELEPHONE (see 26.547). Various improvements were made during 1910-21 in the mechanism and working of the telephone, apart from the introduction of wireless telephony, which is dealt with in the separate article under Wireless. Since operating practice and the application of recent inventions are not always the same in the United States as in Great Britain, some developments which are not common to both countries are described in the section headed United States. At the end of that section will be found a table showing the expansion of telephone facilities during the years 1910-21 in all countries.
Great Britain
Private Branch Exchanges.—The increasing use of the telephone as between one party and another was early followed by a demand for the means of connecting different members of a firm in the same building without the necessity for providing each with a separate line to the public exchange. A further development required that incoming calls for a large firm should be dealt with at a central point in the initial stage so that after ascertaining the business of the caller he could be placed in communication with the particular department concerned. To meet these needs switchboards similar in general principles to those provided for main exchanges have come into use. The call from a local extension or from the main exchange is answered by the branch exchange operator, and the connexion is completed by the medium of connecting cords, or, on small systems, by circuits with which each line is associated by means of a key. In the latter case the depression of any pair of keys on a common connecting circuit places the two corresponding lines into connexion with one another. On the smaller installations where it is probable that an operator is not always available to give prompt attention to calling and clearing signals, the extension stations signal the completion of their conversation direct to the main exchange and simultaneously to the branch exchange. This enables the main exchange to disconnect the circuit promptly, releasing the main exchange circuit and any junction circuits which may have been occupied by the connexion. The prompt release of these circuits is of extreme importance in the economical working of the whole system. On larger branch exchange systems where an operator is in continuous attendance, the main exchange clearing signals are controlled by the withdrawal of the cord connexion at the branch exchange. The advantage to be gained under this scheme lies in the fact that the extension station can call in the branch exchange operator during a conversation and get an established call from the main exchange transferred to another extension station when required. When a branch exchange is used in conjunction with a common battery or automatic switching system, the current for speaking purposes is fed over the main exchange lines on exchange to extension station connexions, and by means of a power lead from the main exchange in the case of extension to extension connexions.
When associated with automatic switching systems the branch exchange operator is provided with a calling dial, so that on each exchange connexion she can dial the number required by any extension station.
Trunk Line Working.—Trunk or long distance working is complicated by the necessity for recording the particulars of all calls, and because instantaneous connexion cannot always be effected owing to the prohibitive cost of providing lines with such liberality as would ensure a no-delay service at all times.
The system of the British Post Office is worked as follows: A subscriber desiring a trunk connexion calls up his local exchange and notifies his requirements. If circuits are available to the town required on such a basis as to afford a no-delay service, the connexion is effected at once and the signalling and control arrangements are similar to those described for junction working. The operator records the particulars of the call on a ticket which is used for future accounting purposes. Should a no-delay service not be available, the operator records particulars of the requirements herself, or, in cases where lines to the town required terminate at a separate trunk exchange, she extends the subscriber's circuit to the trunk exchange and obtains a direct connexion to a special record operator whose sole business it is to note the particulars of the required trunk connexion. The subscriber is informed that he will be called later and the connexion is then severed. Meanwhile, the ticket is conveyed to the switchboard position where the lines to the town wanted are terminated. Calls at this point are dealt with in order of priority as recorded by the time on the ticket when the demand was initiated. Particulars of the connexion wanted are passed to the distant operator, who extends the circuit direct to the line of the “wanted” subscriber, when such lines terminate in the same exchange, or extends the circuit to a junction, when the “wanted”; subscriber is connected to another local exchange, and requests the operator at that exchange to effect the connexion. The trunk operator at the originating town simultaneously effects the connexion direct, or where another local exchange is concerned, by the medium of a junction, to the initiating subscriber, and when both subscribers are on the line, she completes the connexion. The call is controlled by the trunk operators, the junction circuit being equipped in such a manner that the subscriber's signals appear at the trunk exchanges, from which point disconnecting signals are sent automatically to the local exchanges when the connexions between the trunk and the junction circuits are removed.
Trunk exchanges are equipped with relays and lamps for! signalling purposes. “Calculagraphs” are employed for stamping the time of commencement and completion of conversation on the tickets. There is also associated with each trunk connexion a device which lights a lamp as soon as the scheduled limit of the period of conversation is reached.
Where the volume of traffic over any route is considerable, the requirements to the distant town may be notified over a separate circuit reserved for the purpose, and the local connexions involving the use of junction circuits to other local exchanges can be established in advance, thus minimizing the time of occupation of the main circuits and securing the greatest possible effective use of the trunk lines.
Manual Exchanges.—The main features of the manual telephone system remained in 1921 what they were in 1910. Improvements had been introduced to some extent, to diminish or eliminate altogether portions of the operator's work, but common battery transmission and signalling, connecting by means of plugs, flexible cord conductors and jacks, lamp calling and supervisory signals—all these remained unaltered.
Among the improvements referred to may be mentioned: Keyless ringing; automatic listening; secret service; ringing tone; automatic ringing cut-off; traffic distribution; ancillary answering jacks.
1. Keyless Ringing is the feature of a cord circuit which provides that the ringing of the required subscriber's bell commences automatically on the operator connecting to his line and ceases automatically on the removal of the receiver from its rest by this subscriber. This renders unnecessary the provision of a key for ringing purposes—hence the term “keyless” ringing.
2. Automatic Listening is a feature which eliminates the listening key. The operator's telephone is automatically connected to the calling subscriber's line when the answering plug of the cord circuit is inserted in the answering jack of that line. The operator's telephone is later automatically disconnected when, after ascertaining the number required by the calling subscriber, the operator connects the calling plug to the line of the required subscriber.
3. Secret Service follows from 2. Automatic listening involves the feature that while conditions suitable for conversation are established the operator's telephone is disconnected and without the aid of a listening key it is impossible for the operator to listen to a conversation.
4. Ringing Tone is a tone (distinctive from that intimating to a calling subscriber that the line he requires is engaged) applied to the calling subscriber's line while the bell of the called subscriber is being rung. Hearing this tone, which intimates that the bell of the called subscriber is being rung, and receiving no reply after a reasonable period, the calling subscriber infers that his correspondent is not available and restores his receiver. This facility reduces the time spent on “no reply” calls, by both operator and subscriber.
5. Automatic Ringing Cut-Off provides that the ringing of the required subscriber's bell automatically ceases when the calling subscriber, receiving no reply, decides to abandon the call and restores his receiver to its rest.
6. Traffic Distribution.—By means of selecting mechanism the line of a calling subscriber is automatically connected to a disengaged operator's position. This avoids the overloading of any operator and at the same time gives all operators a fair load during busy periods.
7. Ancillary Jacks.—Additional calling lamp signals and answering jacks associated therewith placed at different parts of the switchboard. When a subscriber calls, signals are displayed at two or more operators' positions, thus increasing the number of operators who may answer. The object of the arrangement is to provide for the more even distribution of traffic and thus to reduce the answering time of the operators during the rush periods.
Automatic Systems.—The idea of automatic telephony is to substitute for the operator of the manual exchange an electromechanical or other switching system, which, controlled in its movement by the action of the subscriber, will automatically select, connect and disconnect circuits as desired. The process of machine switching consists of successive group selection. Exchange switching machines are provided and are placed under the control of subscribers or operators. Considering only the former case, the machines are operated by impulses originating in a subscriber's telephone. The standard impulse now in general use is a disconnexion of the subscriber's loop (the loop having been closed in the first instance by the lifting of the subscriber's receiver). The train of impulses corresponds to the digit signalled. For instance, the signalling of the digit 7 would constitute a series of seven disconnexions of the subscriber's telephone loop as indicated in fig. 1. It will be seen that a complete impulse is 57% of the total cycle.

Fig. 1
When the impulses are passing at the standard rate of 10 per second, this gives an electrical condition at the exchange of sufficient duration to effect reliable operation of the equipment.
On the base of the automatic telephone instrument a circular device, known as the dial, is provided for transmitting the impulses. Fig. 2 shows a full view of the face of a dial that has been designed for use in large cities. It will be seen that there are 10 holes each of which corresponds to a digit, also that eight of the holes contain letters. Dealing first with the digits, the method of operation is for the subscriber to lift his receiver and then if he requires to call “7146” he will operate these digits in turn. To call 7 he will place his finger in the hole corresponding to that digit, rotate the front plate of the dial which is free to move in a clockwise direction until his finger and the finger hole for 7 reach the finger stop shown on the right-hand side of fig. 2. He will then withdraw his finger and the free plate of the dial will return to normal under the influence of a main spring, in doing which the mechanism of the dial will disconnect the subscriber's telephone loop seven times. He will now insert his finger in the hole corresponding to the digit 1 and proceed as before. The impulses passing from the dial will, as has been stated, be transmitted at the rate of 10 a second, and, as will be seen from fig. 1, the short current between the impulses, is only 43% of the cycle. An appreciable interval, by comparison, must occur between the trains corresponding to each digit because the process of manipulating the dial cannot be performed rapidly enough for it to be otherwise.

Fig. 2
In practically all automatic systems the impulse circuit is as indicated in fig. 3, from which it will be seen that the operation of the switching mechanism is controlled by the falling back of a relay armature at the exchange.

Fig. 3
The mechanism at the exchange is so designed that by the provision of a sluggish relay or equivalent device certain controlling connexions remain unchanged throughout the whole of the train of impulses, but the long current corresponding to the period between two trains is utilized for effecting a change-over so that each train operates a separate switching device. Briefly the effect is to produce successive selection as already indicated. The operation of the digit 7 in a typical case would operate the mechanism so that an idle outgoing connecting line of the 7th thousand is found. The following digit, 1, will pick out an idle outgoing connecting line to the 1st hundred in the 7th thousand being the 71st hundred. At this point it is common practice to give the subscriber connexion with a switch that can select any one of the 100 lines in the group, so that the next two digits 4 and 6 will call line 46 in the 71st hundred, viz. line 7146.
Automatic systems may in the main be roughly placed in two classes: (a) direct impulse systems; (b) stored impulse systems.
In the direct impulse system may be placed the systems of The Automatic Electric Co., Siemens Bros. & Co., The North Electric Co., and The Relay Automatic Telephone Co. (including licensees of the firms concerned).
The Automatic Electric Co. and Messrs. Siemens Bros. & Co. manufacture what is known as the “Strowger” system, the switches of which in operating utilize two motions, first, a vertical action in which the brush is not making contact followed by a rotary action in which the brush is either hunting for an idle connecting line in the case of a preliminary switch or moving towards the contact of the wanted subscriber's line in the case of a final switch. Two magnets are involved in this operation. There is a third magnet used for effecting the release at the end of the conversation, the operation of release consisting in the restoration of the moving element to normal, first in a rotary direction by means of a main spring and, secondly, in a vertical direction under the influence of gravity.
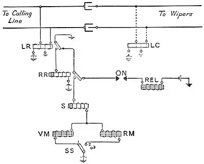
Fig. 4 shows the elementary circuit connexions for one of these systems. The calling subscriber on lifting his receiver operates relay “LR” which in turn operates “RR.” The impulses are received on “LR” whose armature falls back for each impulse placing an earth connexion intermittently on the circuit of “S” and “VM.” Both “RR” and “S” are sluggish relays that release slowly so that the succession of “breaks” and “makes” from the impulses do not affect them. When the long current between two trains of impulses occurs the circuit of “S” is disconnected for a period which is long enough for its operation, and “S” electromagnetically operates the switch “SS” so that “VM” is thrown out of circuit and “RM” is substituted. “VM” is the magnet which operates the vertical stepping by means of a ratchet and pawl device. “RM” similarly effects the rotary stepping. The next train of impulses will clearly operate “RM” after which the change-over devices depending on “S” are made to cut out the accessory mechanical apparatus, leaving only the connexions suitable for giving the engaged signal, ringing the subscriber, and talking. At the end of the conversation the caller hangs up his receiver, the armature of “LR” falls back permanently, “RR” is deenergized and the release magnet “REL” is operated thus restoring the switch to normal: “REL” disengages a detent which permits a coiled spring to restore the wipers or brushes in a rotary direction after which gravity carries them vertically to their home positions at which stage the “REL” circuit is opened at “ON.” The transmission system consists of two relays “LR” and “LC” associated with two condensers as shown at the top of fig. 4. This will be recognized as the “Stone” C. B. system (see 26.552).
Fig. 4.
The North Electric Co. manufactures a switch operated by direct impulses in which the motions are the reverse of the systems just described. Rotary action, with the brush away from the contacts, is followed by “trunk” hunting in a vertical direction. This permits of vertical contacts which are less liable to the adverse influence of dust than horizontal contacts, and would also permit of a larger number of trunks than 10, being placed in one group without seriously interfering with the design of the equipment.
Both the Relay Automatic Telephone Co. and the North Electric Co. manufacture automatic systems which do not use mechanism as usually understood. The systems consist of aggregations of relays, combined so as to provide a number of connecting or “trunking” paths through the equipment. In the case of the Relay Automatic Telephone Co.'s system the calling subscriber operates his dial in the usual way and at the same time finds an “outgoing” trunk. His impulses operate relay devices known as the “recorder” and the “marker,” which latter places an electrical condition on the called subscriber's line so that it immediately operates somewhat like a called line, and finds an idle “incoming” trunk which is placed in communication with the outgoing trunk already seized by the calling party. These two trunks are automatically placed in contact and together form the connecting link for the conversation.
The earliest practical stored impulse system is the “Lorimer” system as used at Hereford (England). In this case the dial as already described is not used, but a lever device is associated with each telephone. The levers are set in definite positions corresponding to the number to be called, and the switches at the exchange are set in motion by the subscriber operating a subsidiary crank that forms part of the calling device. The operation of this crank also winds up the mechanism of the calling device so that the operation of the switches on the exchange can electromagnetically release the calling device and run it down. The running down of the calling device in conjunction with the operation of the exchange switches controls the action of the latter by means of an electrical circuit established through the setting of the levers so that the exchange switches are made to trunk, hunt and find lines in a manner corresponding to the lever setting. The mechanism at the exchange is driven by a motor and can therefore be provided with robust contacts. A subsidiary device known as a pilot switch can be made to operate and alter the connexions between digits or at any other stage of the call so as to control the sequence of switching operations.
The Western Electric Co.'s rotary and panel type systems possess the obvious advantages to be derived from storing connexions and the interpolation of controlling operations at any stage of a call. In both these systems the subscriber's telephone is equipped with a standard dial, and the impulses are taken up by the sender storing device at the exchange. This device is set into position by the impulses and subsequently controls the action of the selective switches in a manner somewhat similar to that indicated for the Lorimer system above mentioned. In the Western Electric Co.'s systems banks of contacts for 200 and 500 lines respectively are employed, as against 100-line banks for direct-impulse systems, so that the number-storing device is also required to perform the functions of a numerical transformer changing the call record from the decimal system as dialled into whatever system is necessary for the correct operation of the switches. An additional feature associated with the panel system of the Western Electric Co. is the provision of a translator which consists of a cross-connecting device so arranged that any number dialled can be converted from time to time into some other number. This is particularly desirable in the case of large cities in which the selection of exchanges is effected by means of a code. It will be seen on reference to fig. 2 that eight of the finger holes have in addition to the digits a group of three letters These are arranged in alphabetical order from A to Y omitting Q. The use of these letters is to facilitate the calling of subscribers in areas where manual telephones coexist, and where in the ordinary course very cumbersome numbers would otherwise be involved. The arrangement provides a means of facilitating the conversion of an existing manual area to automatic working. The number “Mayfair 2148” is printed in the directory “MAYfair 2148,” and so long as any manual exchanges in the area exist the numbers would be passed in the ordinary way, but as automatic exchanges are introduced the subscriber will obtain connexion by dialling “MAY 2148.” It will of course be recognized that to dial MAY is really to dial “629,” and the switching equipment must be such that the dialling of this code will give the subscriber connexion to an idle junction circuit outgoing to the Mayfair exchange whether that exchange be an automatic or a manual one. Owing to variations in traffic the size of the junction groups to Mayfair will vary from time to time, and redistribution of junction lines in the automatic equipment will be essential. The translator mentioned provides the means whereby this can be effected, because the transformation by means of the “impulse cross connexion field” will make it practicable for “MAY” to be reconverted into any combination of the 10 digits when taken three at a time.
The traffic problem involved in the provision of connecting circuits or trunks at automatic exchanges is one of considerable interest and importance, as is illustrated by the extent to which it figures in the bibliography appended.
Wire Plant.—If the distribution to the subscribers is underground throughout, the main cables are now subdivided into smaller units, bifurcated or multiple branching joints being made between the main and subsidiary cables. The latter cables are accessible in footway boxes, and are terminated in such a way that one or more pairs of conductors can be led direct into any adjacent premises by a small lead-covered paper-core cable. The end of the small cable in the subscriber's premises is terminated in such a manner as to prevent the ingress of moisture.
If, however, the distribution is by means of aerial wires from a pole which is erected to serve a small zone, the cable is continued to a point about 2 ft. below the lowest arm of the pole, and is terminated in a solid or sealed joint from which separate lead-covered leads extend the pairs of conductors to insulators.
For long-distance service up to about 1910 the wires were erected on pole lines along roads, railways and canals. The hard-drawn copper wire of high conductivity (invented by T. B. Doolittle in 1877) is invariably used; and wires weighing from 150 to 800 lb. per mile have been employed. It was necessary to carry the long-distance lines through underground cables in the approaches to large English cities, but owing to the inefficiency of cable wires as compared with aerial wires for speech transmission, the length of underground cable sections was kept down to a minimum. As the long distance service expanded and the number of lines increased it became increasingly difficult to find routes for new pole lines, especially near large cities, and the need for improvement in the efficiency of cable wires became a very pressing matter.
The disadvantages of the earlier types of underground cables as compared with aerial lines were: (a) much greater attenuation and distortion of telephonic currents; (b) inability to superpose a third circuit, known as a “phantom,” on each pair of physical circuits.
Towards the end of the 19th century Oliver Heaviside had proved mathematically that uniformly distributed inductance in a telephone line would diminish both attenuation and distortion, and that if the inductance were great enough and the dielectric conductance not too high the circuit would be distortionless, while currents of all frequencies would be equally attenuated. Following up this idea Prof. M. I. Pupin showed that by placing inductance coils in circuit at distances apart less than half the length of the shortest component wave to be transmitted, a non-uniform conductor could be made approximately equal to a uniform conductor.
Pupin's system of “loading” telephone conductors has been applied in England mainly to underground cables, and many improvements have been made in recent years, so that it is now possible to obtain the same transmission efficiency from an underground telephone circuit as from an aerial circuit of equivalent gauge.
The difficulties encountered in working underground cable circuits were exhaustively investigated by the British Post Office in the first decade of this century, and it was proved that the inability to obtain phantom circuits was due primarily to want of balance between the electrostatic capacity of conductors in respect to (a) other conductors and (b) to earth. As a result of the earlier investigations the method of laying up the conductors in pairs to form a complete cable was radically changed. A type of cable known as the “quadruple pair” was introduced. In this type the conductors are lapped with insulating paper twinned together in pairs, and are arranged in “cores” each containing four twisted pairs laid up together around a centre, usually of yarn, forming a “quadruple pair” core. The cores are laid up together to the number required and sheathed with lead. This type of cable was a great improvement on the earlier “twin” cables, and permitted the formation of a superposed “phantom” circuit on two physical circuits. Diagonal pairs in the same core are selected for superposing.

Fig. 5.
In a later type of cable known as the “multiple twin cable” the centre of yarn is dispensed with, and the cable consists of a number of 4-wire cores made up of two 2-wire cores twinned together. The Manufacture of this type of cable has been greatly improved in recent years, and cables are now produced with very small out-of-balance capacities between wire and wire, and between wire and earth. It is still, however, necessary to balance the cables after laying by a systematic method of jointing contiguous lengths, whereby conductors are selected and jointed in such a manner as to secure maximum uniformity of characteristics.
A method of loading the phantom circuit in telephone cables was invented by G. A. Campbell and T. Shaw in the United States and patented in Great Britain in 1911. This method was applied to a cable laid between London and Birmingham in 1914 and extended to Liverpool in 1916.
The phantom circuit is obtained by means of specially wound transformers joined across the ends of the physical circuits. The cores of these transformers consist of a ring made up of very fine soft iron wires. Fig. 5 illustrates the method of connecting.
Telephone Repeater.—The art of long-distance telephony was advanced a further and more important stage by the introduction of a practicable type of telephone relay or repeater in 1913.

Fig. 6.
The conception of a repeater which could be inserted in a telephone circuit and fulfil the same functions as a repeater in a telegraph circuit is almost as old as the telephone itself. Early attempts at a solution of the problem were invariably in the form of a sensitive microphone attached to the reed or the diaphragm of a receiving apparatus, but the fundamental defects of repeaters of this type, due primarily to the inertia of moving mechanical parts, prevented their successful application in commercial service. It was not until the development of the 3-electrode thermionic tube had reached the stage of commercial production for wireless telegraphy purposes in 1913 that the problem of the telephone repeater could be solved. Since that time progress has been so rapid as to cause almost a complete revolution in long-distance telephony.
A modern telephone repeater for insertion at an intermediate point in a long telephone line consists essentially of two thermionic tube amplifiers, one for the up and one for the down side of the line circuit, associated with apparatus for balancing the line circuits for duplex working, the telephone circuit being necessarily a duplex circuit. The general arrangement is shown in fig. 6.
The telephone repeater may be used to extend the range of speech over existing lines, as for instance a London-Paris line may be extended by a repeater at Paris to any distant city in direct communication with Paris; a second repeater at the distant city may relay the line again to a further point and so on. In fact it may be said that telephonic speech is now possible over any length of wire circuit. Speech through submarine cables is, however, still limited to comparatively short distances.
The most important application of the telephone repeater, and one in which the greatest economies are possible, is in the internal communications of a country. For instance, in order to provide telephonic communication between, say London and Manchester, Leeds, Newcastle and Glasgow, it has hitherto been necessary to erect line conductors weighing on the average 600 lb. per circuit mile. A London Newcastle line thus requires about 180,000 lb. of copper. It is now possible by using four telephone repeaters at intermediate points between those two cities to provide equally good communication over conductors weighing only 80 lb. per circuit mile, and these conductors may be contained in an underground cable which will carry 240 circuits. The combination of telephone repeaters with underground cables affords a service of greater efficiency than can be obtained from heavy aerial lines, and a service free from interruption by storms.

Fig. 7.
Fig. 7 is a plan illustrating a scheme for providing telephonic communication between all the important towns of Great Britain by means of underground cables and telephone repeaters. The construction of this extensive system was well advanced in 1921 and was due for completion in 1925.
A list of representative types of main underground telephone cables in Great Britain is given in the table.
Submarine Telephone Cables.—The problem of loading deep-sea cables with inductance coils, and thus increasing the possible range of speech transmission, was successfully solved in 1910, when Messrs. Siemens Bros. & Co. manufactured and laid for the British Post Office between Dover and Calais a 4-core submarine cable loaded with inductance coils at intervals of one nautical mile. The transmission efficiency of this cable was rather more than three times as good as that of a similar cable without loading coils.
In 1911 Messrs. Siemens introduced a form of balata dielectric as a substitute for gutta-percha in loaded submarine cables on account of the greatly reduced leakance of the former as compared with the latter. The effect was to reduce materially the attenuation constant and increase the range of speech in loaded cables.
The improved dielectric was used in a cable laid in Aug. 1912 between St. Margaret's Bay, Dover, and La Panne, Belgium. This cable contained four copper conductors, each weighing 160 lb. per nautical mile and insulated by a dielectric weighing 150 lb. per mile (as compared with 300 lb. per mile in the 1910 Anglo-French cable). The variation of attenuation with frequency is much less in the 1912 cable than in the earlier one.
The Anglo-Belgian cable had another special feature, namely, the provision of loading coils for a third circuit superposed on the two physical circuits. The loading coils for all three circuits were placed together at intervals of one nautical mile.
A similar cable with some further improvements in dielectric and loading coils was laid across the Irish Sea between Nevin, Carnarvonshire, and Howth, co. Dublin, in 1913.
A submarine telephone cable of the continuously loaded type was laid across the English Channel by the French Government in 1912, between the same points as the 1910 coil-loaded cable. The weight per nautical mile of dielectric is the same in both cables, but each copper conductor of the former weighs 300 lb. per mile as compared with 160 lb. per mile in the latter. The transmission efficiency of the cables is practically equal, but the continuously loaded cable provides an additional circuit by superposing. Experiments conducted on this cable in 1914 proved the possibility of obtaining four circuits from a continuously loaded 4-wire submarine cable by introducing an improved method of balancing the electrostatic capacity of the conductors. The fourth circuit has not yet been successful in a coil-loaded cable.
Several additional coil-loaded telephone cables were laid across the English Channel during the war period. Details of these cables are given in the Table.
With equal weights of conductor and dielectric, the relative transmission efficiencies of (a) coil-loaded and (b) continuously loaded 4-wire submarine cables are as 100 to 75, but the latter may provide four circuits as compared with three in the former. Experience has shown that the maintenance and repairs of coil-loaded cables are attended by difficulties which are not met with in continuously loaded cables.
The introduction of telephone relays has made it possible frequently to use submarine cables of a less efficiency than the coil-loaded cables previously required. Consequently, it is practicable to increase the use of continuously loaded cables, and the modern tendency is in that direction.
Particulars of Representative Types of Loaded Main Underground British Cables.
Cable | Length | Number of Pairs |
Weight per Mile Single Conductor |
D. C. Constants of Cable per Mile Loop |
A. C. Constants of Loaded Cable per Mile Loop at ω = 5,000 |
Inductance of Loading Coils |
Average Distance between Loading Coils | ||||||||||||||||||||||||||||||||||||||||||||
Resistance, R |
Capacity Wire to Wire, C |
Inductance, L |
Attenuation Constant, β |
Characteristic Impedance, Zo | |||||||||||||||||||||||||||||||||||||||||||||||
Miles | Ohms | μF | Henries | Henries | Miles | ||||||||||||||||||||||||||||||||||||||||||||||
Leeds-Hull | 58.6 |
|
|
28.7 | 0.065 | 0.052 | 0.0166 | 897 \3° 4′ | 0.133 | 2.55 | |||||||||||||||||||||||||||||||||||||||||
— | — | — | — | — | — | ||||||||||||||||||||||||||||||||||||||||||||||
|
109.5 |
|
18.95 | 0.0575 | 0.0535 | 0.01092 | 905 /5° 41′ |
|
2.5 | ||||||||||||||||||||||||||||||||||||||||||
18.38 | 0.0568 | 0.053 | 0.01074 | 891 /5° 36′ | |||||||||||||||||||||||||||||||||||||||||||||||
13.13 | 0.0697 | 0.0537 | 0.00884 | 864 /8° 40′ | |||||||||||||||||||||||||||||||||||||||||||||||
9.62 | 0.0654 | 0.0536 | 0.00664 | 860 /8° 7′ | |||||||||||||||||||||||||||||||||||||||||||||||
6.55 | 0.0567 | 0.0547 | 0.00408 | 959/13° 7′ | |||||||||||||||||||||||||||||||||||||||||||||||
6.56 | 0.1056 | 0.0345 | 0.00756 | 563 /6° 48′ | |||||||||||||||||||||||||||||||||||||||||||||||
9.5 | 0.0905 | 0.0357 | 0.00926 | 610 /8° 55′ | |||||||||||||||||||||||||||||||||||||||||||||||
|
89.9 |
|
17.9 | 0.0579 | 0.053 | 0.01057 | 1 062 \1° 4′ |
|
2.5 | ||||||||||||||||||||||||||||||||||||||||||
17.32 | 0.0575 | 0.053 | 0.01014 | 1 069 \2° 57′ | |||||||||||||||||||||||||||||||||||||||||||||||
12.44 | 0.0685 | 0.0537 | 0.00846 | 1 031 \1° 4′ | |||||||||||||||||||||||||||||||||||||||||||||||
9.19 | 0.0572 | 0.0536 | 0.00618 | 1 088 \5° 45′ | |||||||||||||||||||||||||||||||||||||||||||||||
6.28 | 0.0545 | 0.055 | 0.00413 | 1 074 /2° 26′ | |||||||||||||||||||||||||||||||||||||||||||||||
6.22 | 0.10075 | 0.0345 | 0.00682 | 565 /1° 18′ | |||||||||||||||||||||||||||||||||||||||||||||||
8.95 | 0.0864 | 0.0357 | 0.00837 | 615 \2° 11′ | |||||||||||||||||||||||||||||||||||||||||||||||
D. C. Constants of Unloaded Cables |
|||||||||||||||||||||||||||||||||||||||||||||||||||
R | C | ||||||||||||||||||||||||||||||||||||||||||||||||||
|
186.5 | 160 |
|
44.00 | 0.065 | 0.109 | 0.0208 | 1 298 \2° 35′ |
|
1.6 | |||||||||||||||||||||||||||||||||||||||||
22.00 | 0.090 | 0.066 | 0.1625 | 857 \2° 11′ | |||||||||||||||||||||||||||||||||||||||||||||||
|
122 | 308 |
|
88.00 | 0.065 | 0.155 | 0.033 | 1 550 \3° 31′ |
|
1.125 | |||||||||||||||||||||||||||||||||||||||||
44.00 | 0.090 | 0.094 | 0.0255 | 1 023 \2° 58′ | |||||||||||||||||||||||||||||||||||||||||||||||
|
85 | 254 |
|
|
|
|
|
|
|
1.125 |
*100-lb. conductors used for telegraphs.†Not phantomed.‡In course of construction.
- (W. No.)
United States
The more important improvements made in the United States during 1910-21 are briefly described below.
Exchange Cables.—Improvements in the design and the methods of manufacture of cables for use in local exchanges made it possible greatly to increase the number of wires of a given size in a sheath of given size. By employing wires of smaller diameter than those heretofore used the maximum number was still further increased. Cables containing either 900 wires No. 19 A.W.G. (.0359 in. diam.), 1,800 wires No. 22 A.W.G. (.0253 in. diam.), or 2,400 wires No. 24 A.W.G. (.0201 in. diam.) were extensively used in 1921. The improvements which rendered practicable these cables of maximum diam. have been employed also in cables of fewer pairs, thus enabling their diams. to be decreased and their costs reduced. Cables containing the smaller sizes of wire were used as extensively as was justified by their economic balance in relation to other portions of the plant. This resulted in the employment of considerable amounts of No. 24 A.W.G. conductor cable.
For a long time cable sheaths were made of lead alloyed with about 3% of tin, unalloyed lead not having the requisite strength; and resistance to corrosion. Extensive research, directed toward finding a cheaper but no less effective alloy, resulted in 1912 in the adoption of lead alloyed with a small amount of antimony. Readjustments in the thicknesses of sheaths and in the composition of the insulating and binding paper produced still further economies.
Loading Coils in Exchange Service.—Many thousands of trunk circuits in multi-office exchanges and circuits connecting large cities with suburban points have been equipped with loading coils, providing transmission of such a grade as would require from 5 to 10 times as much copper in the cable circuits if loading were not employed. Loading coils have been materially improved by constructing the cores of several rings, each of which is made by compressing finely divided particles of iron with a binding material which acts as insulation between the iron particles. There may be as many as thirty thousand million of these particles in the core of a cable loading coil. These cores are more uniform and stable than the wire cores formerly used and are much less affected by excessive currents which may accidentally come into the circuit.
British Submarine Telephone Cables.
Particulars of Cable | Length | Weight per naut. m. | Loop Resistance per naut. m. of Conductor without loading (at 60° F.) |
Alternating Current Constants | |||||||||||||||||||||||||||||||||||||||||||||||||||||||||
Conductor | Dielectric | Circuit | Frequency of Test |
Added Resistance per naut. m. due to Loading |
Inductance (L) per naut. m. |
Capacity (C) per naut. m. |
Leakance Capacity or G/C. |
Attenuation Constant per naut. m. |
Characteristic Impedance (Zo) | ||||||||||||||||||||||||||||||||||||||||||||||||||||
Naut. m. | Lb. | Lb. | Ohms. | ∼ Per sec. | Ohms. | Henries | μF | Ohms. | |||||||||||||||||||||||||||||||||||||||||||||||||||||
|
47.9 | 160 | 150 | 14.3 |
|
|
|
|
|
|
|
| |||||||||||||||||||||||||||||||||||||||||||||||||
|
63.3 | 160 | 150 | 14.3 |
| ||||||||||||||||||||||||||||||||||||||||||||||||||||||||
|
22.0 | 169 | 195 | 13.5 |
| ||||||||||||||||||||||||||||||||||||||||||||||||||||||||
|
21.0 | 160 | 300 | 14.3 | Physical | 750 | 6.0 | 0.095 | 0.186 | 120 | 0.0148 | 1,000\3° 43′ | |||||||||||||||||||||||||||||||||||||||||||||||||
|
21.0 | 300 | 300 | 7.6 |
|
1,000 1,000 |
— — |
0.0135 — |
0.176 — |
109 — |
0.0185 0.0185 |
278 \2° 59′ — | |||||||||||||||||||||||||||||||||||||||||||||||||
|
|
310 | 200 | 7.4 |
|
800 800 |
5.2 2.5 |
0.080 0.040 |
0.189 0.378 |
20 20 |
0.0112 0.0114 |
709 \1° 50′ 338 \1° 40′ | |||||||||||||||||||||||||||||||||||||||||||||||||
| |||||||||||||||||||||||||||||||||||||||||||||||||||||||||||||
| |||||||||||||||||||||||||||||||||||||||||||||||||||||||||||||
|
|
160 | 150 | 14.3 |
|
800 800 |
6.2 3.0 |
0.100 0.050 |
0.166 0.320 |
20 20 |
0.0145 0.0140 |
776 \1° 3′ 395 \1° 2′ | |||||||||||||||||||||||||||||||||||||||||||||||||
|
Long-Distance Telephony Open Wire.—At the beginning of the decade 1910-20, the limits of telephone transmission were about 1,200 to 1,500 m. in open wire. These limits were extended rapidly so that in 1921 practically all parts of the continental United States were placed in communication with each other over distances of 4,000 m. and upwards, employing overhead wires no larger than those used to give the restricted service of 1910. These improvements were made with only slight changes in the lines and equipment and with no change whatever in the subscriber's station apparatus. They depended upon the development of satisfactory repeaters with their associated apparatus and methods of use. The form of repeater generally employed in 1921 was the 3-element thermionic tube. Devised primarily for radio purposes, it was so adapted as to become a remarkably effective repeater. This required that a large amount of auxiliary apparatus be invented and developed and methods devised for balancing the lines and making them suitable for the operation of this apparatus. The amplifier or repeater receives the minute attenuated telephone currents and sends out currents of exactly the same form but greatly enlarged. The transmission gain which may be obtained with vacuum-tube amplifiers in two-way operation depends on the electrical conditions of the line in which the amplifiers are used. This has a great effect on line design.
Transcontinental Telephony.—By the development of methods by which the loading coil could be applied to the heaviest gauge wires and such wires, when equipped with loading coils, could be operated on the phantom principle, it became practicable, in 1911, to provide telephone service between New York City and Denver, Col., and greatly to improve the transmission of speech between cities less far apart. By the application of the phantom principle to such circuits the available facilities were largely increased so that, between the important telephone centres, notable improvements in service were accomplished. On Jan. 25 1915, the transcontinental line of the Bell System was formally opened for business and after that timc,commercial service was given between the cities on the Atlantic Coast and those on the Pacific Coast. The service in 1921 was handled over a group of 4 non-loaded wires equipped with telephone repeaters. By using the 2 side circuits and the phantom circuit formed by these wires, 3 simultaneous transcontinental connexions may be established. By means of the addition of compositing apparatus to the circuits the 4 wires which carry 3 telephone circuits also carry 4 telegraph circuits. These 4 telegraph circuits may be arranged to transmit 8 simultaneous messages. The line from New York City to San Francisco is 3,400 m. in length.
Long-Distance Telephony Cables.—By 1906 a cable 90 m. long was successfully operated between New York and Philadelphia, but, in the then state of the art, that cable could not be used for connexions extending beyond New York or Philadelphia. In 1911, an underground cable was designed capable of giving a satisfactory conversation between Washington and Boston. By 1912, a section of this new cable was laid from Washington to Philadelphia, there connecting with the earlier type of cable to New York. During 1913, a section of the new cable was laid between New Haven and Providence, connecting at New Haven with an earlier type of cable extending to New York and connecting at Providence with an earlier type extending to Boston. Although talking over the whole distance from Boston to Washington was not possible so long as stretches of cable of the older types had to be employed, yet by using the underground in connexion with the overhead, the seaboard cities from Washington to Boston could no longer be isolated by storms destroying the overhead lines. During 1913, the advances in the art of loading and balancing underground circuits together with the repeater developments made it possible to talk satisfactorily by underground wires from Boston to Washington, a distance of 455 m. even though 47% of the total cable in the line was of the types formerly suitable for short-haul working only. In 1912, talking by underground wire for the first time between New York and Washington represented the longest distance achieved. By 1913, this distance had been doubled. The Boston-Washington cable was several times longer than any other in the world. There were in 1921 several cables working along the Boston-Washington route. During 1919, the extension of the toll cable system from Philadelphia to Harrisburg, Pa., was completed. Taken in combination with the cables already working between Boston and Washington, this gave a through toll cable route from the important points on the eastern seaboard as far west as Harrisburg. In 1921, this cable was extended from Harrisburg as far W. as Pittsburgh, a distance of 192 m. from Harrisburg and 304 m. from Philadelphia. For the greater portion of the distance the cable was supported aerially on poles. The composition of this cable was as follows:—
Section | Quads No. 16 A.W.G. | Quads No. 19 A.W.G. | |
Harrisburg-Ligonier | 16 | 125 | |
Ligonier-Pittsburgh | 19 | 120 |
At the intervals of about 60 m. substantial brick buildings were erected for use as repeater stations to house the equipment, apparatus, power plant and test boards that make up a modern repeater station. General plans were completed for extending this cable from Pittsburgh to Chicago.
The installation of these toll cables resulted in economies due not only to the reduced annual charges on additional circuits as required and less expense for routine maintenance, but also to the fact that the losses resulting from storm damage to open wire were avoided, as were also losses in revenue and reaction on the service during storm periods. Much is thus done to stabilize the toll plant and reduce expenditures as well as further to improve the service. By means of the improvements which had been made it became possible to carry on satisfactory talks over wires in cables more than 2,000 m. in length (where commercial conditions justify such cables) and this was accomplished with practically no more copper in each circuit than had been used in the earliest forms of cable which, as lately as 1882, caused serious interference with transmission when employed in lengths of only a fraction of a mile.
Repeater development reacted on the loading art, requiring the development of loading coils of great magnetic stability and uniformity. Such stability is also particularly important on long circuits which are composited for telegraph operation in order to prevent the telegraph from interfering with the telephone transmission. Although these loading and repeater developments greatly extended the use of cables for long-distance transmission they made it imperative to keep open-wire circuits as free as possible from cable in order to prevent the electrical irregularity thus introduced from reacting on the repeater operation.
Submarine Cables.—In 1921, telephone communication was established with Cuba by means of submarine cables connecting Havana with Key West. These cables brought all of the principal places in the United States into telephonic communication with Havana and other important places in Cuba. There were in 1921 3 cables, each about 115 m. in length. Except at the terminating points, the cables were laid some miles apart in order to minimize the danger of simultaneous interruption as the result of accident. The average depth was about 3,000 ft. and in some places depths of more than a mile were reached. The main portion of each cable had a single conductor, two conductors being employed in the shore ends. The main conductor weighed 350 lb. per m. and consisted of 7 strands of copper wire. The conductor bore a wrapping of fine iron wire, this being covered with gutta-percha enclosed in copper tape which served as a return grounded conductor. By the use of multiplex methods each cable handled simultaneously one telephone and two telegraph messages. Each cable is expected ultimately to handle two or more additional telegraph messages. The use of single conductor cables, the telephone amplifiers, the terminal telegraph apparatus, and the devices for permitting the telephone and telegraph to operate simultaneously, all differed from earlier practice.
The largest submarine cable equipped with loading coils in 1921 was that which crossed Raritan Bay from Staten Island to New Jersey. It was upwards of 28,000 ft. in length, was loaded at 5 points and contained 37 quads of No. 16 gauge wires and 12 pairs of No. 22 gauge test wires. Each loading pot was approximately 16 ft. long and weighed 4 tons. The cable was laid in shallow water, the average depth being 10 ft. at mean low tide.
Carrier Current Telephony.—From the earliest days of the telephone and telegraph there were many attempts to develop multiplex transmission of messages. It was while working on the problem of multiplex telegraphy that Dr. Bell had his first conception of the structure of the original telephone. The long series of inventors, scientists and engineers who have contributed to the development of the multiplex art includes Gray, Edison, Mercadier, Pupin, Hutin, Leblanc, Stone, DeForest, Vreeland, Ruhmer, Squier, Wagner and others. In 1918 research experts and engineers of the Bell System completed the development of a commercial multiplex telephone and telegraph system and put it into operation between Baltimore and Pittsburgh. By means of this multiplex system, 4 telephone conversations may be had simultaneously over one pair of wires in addition to the telephone conversation provided by the ordinary methods. Thus, over a single pair of wires, 5 telephone conversations are simultaneously operated, each giving service as good as that provided by the circuit working in the ordinary way.
In telegraphy, as compared with the ordinary duplex telegraph circuit, this multiplex system permits at least a tenfold increase in messages. Although the commercial installations in use in 1921 provided only 4 additional conversations, the limitations as to number of telephone or telegraph messages on a single circuit were determined entirely by economic considerations. The operation may be considered to consist of combining the telephone current with high frequency current, transmitting this combination over a line wire, and, at the receiving end, removing the high frequency current and leaving the telephone current. The high frequency current serves as a “carrier” for the telephone current over the line.
Simultaneous transmission of several telephone currents is accomplished by means of selective apparatus by which one particular receiving channel is made easily receptive to one particular set of high frequency currents and, at the same time, acts substantially as a barrier to the currents of other high frequencies which are carrying telephone conversations other than those which the channel in question is designed to receive.
The operation involves the following steps: (1) Generation of carrier current, (2) Modulation, (3) Demodulations, (4) Separation of channels by selective circuits, (5) Repeaters for amplifying currents of carrier frequency at intermediate points.
(1) Generation of Carrier Current.—Carrier currents of various frequencies are for convenience obtained from well-known forms of vacuum-tube oscillators. In general the telephone multiplex frequencies run about 10,000, 15,000, 20,000 and 25,000.
(2) Modulation.—This term is applied to the process by which carrier current, produced by an oscillator, is so combined with voice currents from a telephone transmitter that the variations of the latter are impressed upon the former. The carrier and voice frequencies are applied together in the grid circuit of a vacuum-tube modulator together with a steady battery voltage.
(3) Demodulation.—This is a complementary process of modulation. Modulation may be thought of as elevating the band of essential speech frequencies to a position adjacent to the carrier frequency, and demodulation may be regarded as restoring this band to its normal position in the frequency scale.
(4) Separation of Channels by Selective Circuits.—When a number of channels, each employing a different carrier frequency, are operated simultaneously on a common line, each channel must be connected with the line through selective circuits which transmit only the range of frequencies assigned to that particular channel. Not only must the demodulator assigned to a given channel be prevented from receiving, from the line, currents of other channels, but the sending modulator must be prevented from putting on the line currents or frequencies outside of its assigned band. The appurtenances specially developed for accomplishing this selection in carrier current telephony are known as “band-pass electrical filters.”
(5) Reaction on the Telephone Plant.—Carrier currents have imposed new requirements as to transpositions and it has also been necessary to develop new types of loading coils capable of transmitting the carrier frequencies, and also extremely uniform in impedance over the whole frequency range.
Limitations.—From the nature of the apparatus and methods employed, the system is not practically advantageous on short lines. In 1921 it was being applied to lines of 250 m. or more.
Carrier telephone systems were in commercial operation between the following points: Baltimore and Pittsburgh, Harrisburg and Chicago, Harrisburg and Detroit, Boston and Bangor, San Francisco and Los Angeles.
Loud-Speaking Telephones.—By the use of vacuum-tube amplifiers in connexion with specially developed transmitters and receivers, supplemented by large projecting horns, the human voice may be magnified thousands of millions of times so that a public speaker can make himself heard by a vastly greater number of people than ever before. By the use of apparatus and methods of this kind developed by the Bell Telephone System, President Harding's inaugural address in 1921 was heard by over 100,000 listeners standing in an open space of more than 10 ac. before the Capitol.
Radio Telephony.—In 1915 the engineers of the Bell Telephone System succeeded in transmitting speech from Arlington, Va., to the Eiffel Tower in Paris, and, simultaneously, to the Hawaiian Islands in the Pacific Ocean. Two experimental radio telephone transmitting and receiving stations were erected on the Atlantic Coast, one near Asbury Park, N.J., and the other near Plymouth, Mass. By means of these stations, radio telephone communication was maintained between the commercial telephone system and two ships experimentally equipped, plying from Boston to southern ports on the Atlantic Coast.
In July 1920 regular commercial radio telephone service was established between Santa Catalina Is. about 30 m. from shore, and the mainland near Los Angeles, Cal., at the latter point making junction with the local and long-distance wires of the Bell System throughout the United States.
The circuit is provided with through-line ringing of a type which is free from interference and there is a superimposed telegraph circuit capable of forming a link in a duplex wire telegraph circuit. The volume and quality of telephone transmission are so good that the radio link is regularly connected, whenever required, with long-distance wire circuits. On several occasions conversations have been carried on between a steamship on the Atlantic and the Avalon office at Catalina Is. in the Pacific, using the transcontinental wire telephone line as the connecting link overland.
Machine-Switching System.—A retrospective examination of the manually operated switchboard discloses the fact that the tendency of development has been continuously in the direction of increasing the number and extent of the operating functions which are performed electro-mechanically and likewise decreasing the amount of time required of the operator for the handling of the connexion. When a point is reached where the operations performed manually at the central office are eliminated, except in the case of certain special classes of calls, the term “automatic” or “machine switching” is applied to the switching equipment.
There are two principal types of machine-switching equipment, the “step-by-step” and the “panel” type. In both the apparatus at the central office is set in motion and controlled by a dial, associated with the substation set, and rotated by the subscriber. The “step-by-step” type of equipment makes use of a series of selectors in each of which contact is made by means of a central arm that can be raised to any desired level and rotated, at that level, to the proper one of a series of terminals arranged in the arc of a circle. This type of equipment is mostly used in the smaller cities and for automatic private branch exchanges. The “panel” type of equipment has been developed to a point where it is now being installed on an extensive scale in a number of the larger cities of the United States. On account of its importance a brief description is given.
Panel Type System.—The panel type equipment is so named because the multiple of the selectors is built in panels. The selectors have, in general, capacity for 500 lines or trunks. The multiple of these selectors consists of punched brass strips about 3 ft. long and one in. wide piled one above the other with insulation between. Since 3 connexions are necessary for each line or trunk, 1,500 of these strips are provided. The strips are divided horizontally into 5 groups or panels of 100 lines or trunks each and are mounted on frames having capacity for 60 selectors each, 30 on each side. The selector consists of a tube running vertically, close to the banks, the tube being equipped with a set of brushes for each bank. The brushes normally are held mechanically so that they do not engage the terminals. At the bottom of the tube, a friction clutch is provided which, by engaging constantly rotating shafts, can cause the tube to be raised or lowered. The brushes are multipled together by wires within the tube, these wires being attached at the top of the tube to feeder brushes which move over insulated feeder strips. The process of selection consists in first mechanically tripping the desired brush into engagement with its multiple bank, next in moving the tube carrying the brushes upward to choose the desired group within the bank, and finally continuing the movement upward to choose the desired subscriber's line or an idle trunk within the selected group. The subscribers' lines appear on the multiple of panel type selectors known as “line finders.” The function of the line finder is to make connexion with calling subscribers' lines. It corresponds to the “A” operator's answering cord and the subscriber's answering jack in the manual system. The brushes of the line finder are attached to the brushes of a panel type “district selector” and also to the brushes of a small selector known as a “sender selector.” As soon as a calling subscriber's line has been picked up by a line finder, the sender selector selects an idle “sender” out of a common group. When the calling subscriber dials, the pulses are registered in the sender which controls the setting-up of the connexion and is then freed. The sender may be likened to the operator of the manual system. The sender causes the district selector to choose a trunk to the desired office, or, if more than 500 outgoing trunks from the office are required, causes the district selector to pick out an idle “office selector” of the panel type which selects the desired trunk. The trunk incoming to the full mechanical office ends in the sender of an “incoming selector” of the panel type whose function it is, under control of the sender, to pick out an idle panel “connector” having access to the group of 500 lines in which the called subscriber's line may be found. Controlled by the sender, the connector then selects the called line.
Calls from a machine-switching to a manual office are completed over “call indicator trunks.” As the calling subscriber dials his call, the district or office selector picks out an idle trunk to the desired office. This trunk ends in a plug before a “B,” or incoming trunk operator in the called office. When a call appears on that trunk, the “B” operator depresses a display key associated with that trunk, whereupon the number which is desired in that office is quickly transferred by the sender to a bank of numbered lamps appearing before the “B” operator, and the “B” operator thereupon plugs the trunk into the desired subscriber's line.
For completing calls from a manual to a full mechanical office “key indicator mechanism” is employed. This is a mechanism which indicates to the “A” operator an idle trunk to the desired office which ends at that office at an incoming selector. The “A” operator by using a small 10-button key-set is enabled to control the incoming selector to make connexion through the aid of connectors with the called line desired.
Telephone Development of the World—January 1 1910, 1914 and 1920.
(Some of the figures—for the most part those for small places not shown separately—are necessarily in part estimated.)
Jan. 1 1910 | Jan. 1 1914 | Jan. 1 1920 | ||||
Number of Telephones |
Telephones per 100 Population |
Number of Telephones |
Telephones per 100 Population |
Number of Telephones |
Telephones per 100 Population | |
Great Britain | 609,274 | 1.3 | 780,512 | 1.7 | 911,919 | 1.9 |
Denmark | 87,436 | 3.2 | 129,277 | 4.5 | 219,460 | 7.3 |
France | 211,664 | 0.5 | 330,000 | 0.8 | 418,901 | 1.1 |
Germany | 968,101 | 1.5 | 1,420,100 | 2.1 | 1,766,571 | 2.9 |
Italy | 63,131 | 0.2 | 91,720 | 0.3 | 107,190 | 0.3 |
Norway | 57,945 | 2.4 | 82,550 | 3.4 | 122,796 | 4.7 |
Sweden | 174,055 | 3.1 | 233,008 | 4.1 | 388,794 | 6.7 |
Switzerland | 73,758 | 2.0 | 96,624 | 2.5 | 138,843 | 3.5 |
Other countries in Europe | 506,636 | 0.2 | 848,918 | 0.3 | 925,000 | 0.3 |
Total Europe | 2,752,000 | 0.6 | 4,012,709 | 0.8 | 4,999,474 | 1.0 |
Japan | 109,780 | 0.2 | 219,551 | 0.4 | 298,000 | 0.5 |
Other countries in Asia | 44,220 | 0.01 | 86,534 | 0.01 | 150,000 | 0.02 |
Total Asia | 154,000 | 0.02 | 306,085 | 0.04 | 448,000 | 0.05 |
Union of South Africa | 13,650 | 0.2 | 28,889 | 0.5 | 42,419 | 0.6 |
Other countries in Africa | 18,000 | 0.02 | 36,207 | 0.03 | 53,000 | 0.04 |
Total Africa | 31,650 | 0.02 | 65,096 | 0.05 | 95,419 | 0.07 |
United States | 6,995,692 | 7.6 | 9,542,017 | 9.7 | 12,668,474 | 12.0 |
Canada | 239,000 | 3.3 | 499,774 | 6.5 | 785,108 | 9.0 |
Other countries in North America | 38,900 | 0.1 | 79,157 | 0.3 | 110,000 | 0.3 |
Total North America | 7,273,592 | 5.5 | 10,120,948 | 7.5 | 13,563,582 | 9.0 |
Total South America | 75,000 | 0.2 | 166,331 | 0.3 | 264,737 | 0.4 |
Australia | 81,040 | 1.8 | 137,485 | 2.8 | 224,000 | 4.3 |
New Zealand | 29,680 | 2.7 | 49,415 | 4.6 | 80,723 | 6.5 |
Other countries in Oceania | 10,000 | 0.03 | 30,481 | 0.06 | 54,000 | 0.1 |
Total Oceania | 120,720 | 0.3 | 217,381 | 0.4 | 358,723 | 0.6 |
Total throughout World | 10,406,962 | 0.6 | 14,888,550 | 0.9 | 19,729,935 | 1.1 |
Note: In the case of countries the boundaries of which have undergone change, the figures for each year represent the number of telephones within the boundaries of that year.
Other Improvements.—In the United States there is a large and growing use of the telephone for communications essential to the operation of both steam and electric railways. The problem of minimizing the disturbing effect upon telephone circuits produced by induction interference from electric light and power circuits has resulted in careful, coordinated work by the power and telephone engineers. Important improvements have also been made in local and toll line operating efficiency.
Organized research has not only enabled the limits of telephony to be greatly extended but, at the same time, improvements and economies have been made in every department of the business.
Bibliography.—Manual Telephone Systems: J. Poole, The Practical Telephone Handbook; K. B. Miller, American Telephone Practice; W. Aitken, Manual of the Telephone; J. E. Kingsbury, Telephone and Telephone Exchanges. Automatic Telephone Systems: Smith & Campbell, Auto. Telephony; R. Mordin, Strowger Auto. Telephone; Professional Papers of the Institution of Post Office Electrical Engineers: J. Hedley, W. E. Co.'s Semi-Auto. System; B. O. Anson, W. E. Co.'s Auto. System; Papers from the Journal of the Institution of Post Office Electrical Engineers: H. W. D., “Dudley Auto. Tp. Exch.” (Jan. 17); G. F. O., “Theoretical Principles of Traffic Capacity of Auto. Switches” (Oct. 20); W. J. Bailey, “Lorimer Exch. at Hereford” (July 13); W. J. Bailey, “Epsom Auto. Exch.” (vol. 5, 1912); J. Hedley, “Auto. Exch. Darlington” (vol. 7, 1914); R. L. Bell, “Auto. Switches in Split Order Wire Wkg.” (vol. 7, 1914); P. V. Christensen, “No. of Selectors in Auto. Tp. Systems” (vol. 7, 1914); “Coin Box and Call Meter for Auto. Exchanges” (vol. 8, 1915); J. Hedley, “Developments in the Strowger Auto. System” (vol. 8, 1915); A. K. Erlang, “Solution of Problems in Theory of Probabilities, Auto. Exchs.” (vol. 10, 1917); F. McMorrough, “Grimsby Exch.” (vol. 9, 1916); A. B. Eason, “Relay Auto. Tp. System” (vol. 13, April 20 1920); G. F. O., “Comparisons of Auto. Exch. Systems” (vol. 12, 1919); Proc. American I. E. E.: W. Lee Campbell, “Traffic Studies in Auto. Switchboard Telephone Systems” (March 1914). Telephone Transmission: Prof. J. A. Fleming, The Propagation of Electric Currents in Telegraph and Telephone Conductors; J. G. Hill, Telephonic Transmission; Gherardi & Jewett, “Telephone Repeaters” (Journal of the American Institute of Electrical Engineers, Oct. 1919); B. Cohen & J. G. Hill, “Long Distance and Cable Telephony” (Journal of the Institute of Post Office Electrical Engineers, 1916); H. W. Malcolm, The Theory of the Submarine Telegraph and Telephone Cable; A. E. Kennelly, The Application of Hyperbolic Functions to Electrical Engineering Problems; Professional Papers of the Institution of Post Office Electrical Engineers: A. W. Martin, The Loading of Telephone Cable Circuits; A. G. Lee, Telephone Transmission; C. E. Hay, Alternating Current Measurements; J. G. Hill, The Loading of Aerial Lines; B. S. Cohen, Telephonometry; A. B. Hart, Telephonic Repeaters; C. Robinson & R. M. Chamney, Telephone Relays.
General References to Periodical and Society Publications: Arnold, H. D., and Crandall, I. B., “The Thermophone as a Precision Source of Sound,” Physical Review (v. 10, July 1917); Blackwell, O. B., and Colpitts, E. H., “Carrier Current Telephony and Telegraphy” (A. I. E. E. Journ., April, May and June 1921); Campbell, G. A., “Mutual Inductances of Circuits Composed of Straight Wires,” Physical Review (v. 5, June 1915); Carson, J. R., “On a General Expansion Theorem for the Transient Oscillations of a Connected System,” ibid. (v. 10, Sept. 1917); id., “Theory and Calculation of Variable Electrical Systems,” ibid. (v. 17, Feb. 1921); id., “Propagation of Periodic Currents over Non-Uniform Lines” (Electrician, March 4 1921); id., “Wave Propagation over Parallel Wires: the Proximity Effect” (Phil. Mag., April 1921); Carson, J. R. and Northrup, E. F., “The Skin Effect and Alternating Current Resistance” (Franklin Inst. Jour., Feb. 1914); Carty, J. J., “The Telephone Art,” ibid., July, 1916; Colpitts, E. H., and Craft, E. B., “Radio Telephony” Trans. Am. Inst. Elec. Eng. (p. 305, 1919); Fondiller, W., and Martin, W. H., “Hysteresis Effects with Varying Superposed Magnetizing Forces” (A. I. E. E. Jour., Feb. 1921); Fry, T. C., “Thermionic Current Between Parallel Plane Electrodes; Velocities of Emission Distributed According to Maxwell's Law,” Physical Review (v. 17, April 1921); id., “The Solution of Circuit Problems,” ibid. (v. 14, Aug. 1919); Gherardi, B., “The Commercial Loading of Telephone Circuits in the Bell System,” Trans. Am. Inst. Elec. Eng. (p. 1743, 1911); id., “Joseph Henry's Experiments in the Albany Academy, 1827-32, Interpreted in the Light of the Present Day” (13th Report of the Director of New York State Museum, 1916); Gherardi, B., and Jewett, F. B., “Telephone Repeaters,” Trans. Am. Inst. Elec. Eng. (p. 1287, 1919); id., “Progress in the Art of Communication” (Electrical World, Jan. 24 1920); Heising, R. A., “The Audion Oscillator,” Physical Review (v. 16, Sept. 1920); id., “The Audion Oscillator” (A. I. E. E. Jour., April and May 1920); Jewett, F. B., “Industrial Research with Some Notes Concerning its Scope in the Bell Telephone System,” Trans. Am. Inst. Elec. Eng. (p. 841, 1917); Kennelly, A. E., Laws, F. A., and Pierce, P. H., “Experimental Researches on Skin Effect in Conductors,” ibid. (p. 1953, 1915); Mills, J., “A General Method for Periodic Currents” (Soc. Prom. Eng. Educ. Bull., v. 8, 1918); Nichols, H. W., “Theory of Variable Dynamical-Electrical Systems,” Physical Review (v. 10, Aug. 1917); id., “The Audion as a Circuit Element,” ibid. (v. 13, June 1919); Osborne, H. S., “The Design of Transpositions for Parallel Power and Telephone Circuits,” Trans. Am. Inst. Elec. Eng. (p. 897, 1918); Rhodes, F. L., “The Wiring of Large Buildings for Telephone Service,” ibid. (p. 1367, 1912); Slaughter, N. H., “The Production of Vacuum Tubes for Military Purposes,” Physical Review (v. 14, Nov. 1919); Van der Bijl, H. J., “Electron Relays as Amplifiers and Oscillators” (Pop. Sci. Monthly, April, May and June 1920); Warren, H. S., “Inductive Effects of Alternating Current Railroads on Communication Circuits,” Trans. Am. Inst. Elec. Eng. (p. 503, 1918); Watson, T. A., “How Bell Invented the Telephone,” ibid. (p. 1011, 1915); Wente, E. C., “A Condenser Transmitter as a Uniformly Sensitive Instrument for the Absolute Measurement of Sound Intensity,” Physical Review (v. 10, July 1917).